ÐÂÎÅÖÐÐÄPress center
ÈÈÃŲúÆ·Hot products
½â¾ö¼Æ»®Solution
ÁªÏµ·½·¨Contact information
3ÔÂ21ÈÕÏÂÖ磬£¬£¬£¬£¬£¬Ñζ¼»áÏìË®ÏØ³Â¼Ò¸Û»¯¹¤Ô°Çø½ËÕÌì¼ÎÒË»¯¹¤ÓÐÏÞ¹«Ë¾±¬·¢±¬Õ¨¡£¡£¡£¡£¡£¡£×èÖ¹ÖÁ22ÈÕ10ʱ42·Ö£¬£¬£¬£¬£¬£¬Ê¹ÊÒÑÔì³É47ÈËéæÃü¡¢90ÈËÖØÉË¡£¡£¡£¡£¡£¡£¾Ý119½ÓÏßԱ͸¶£¬£¬£¬£¬£¬£¬´Ë´Î±¬·¢±¬Õ¨µÄÊǸó§ÄÚÒ»´¦Éú²ú×°Ö㬣¬£¬£¬£¬£¬±¬Õ¨ÎïÖÊΪ±½¡£¡£¡£¡£¡£¡£
½ËÕÌì¼ÎÒË»¯¹¤ÓÐÏÞ¹«Ë¾µÄ¹¤ÉÌ×¢²áÐÅÏ¢ÏÔʾ£¬£¬£¬£¬£¬£¬¸Ã¹«Ë¾×¢²áʱ¼äΪ2007Äê4ÔÂ5ÈÕ£¬£¬£¬£¬£¬£¬·¨ÈË´ú±íΪÌÕÔÚÃ÷£¬£¬£¬£¬£¬£¬ËùÊôÐÐҵΪ»¯Ñ§ÖÊÁϺͻ¯Ñ§ÖÆÆ·ÖÆÔìÒµ¡£¡£¡£¡£¡£¡£¸ÃÆóҵı»®¹æÄ£Îª£¬£¬£¬£¬£¬£¬¼äôÇ»ù±½¼×Ëá¡¢±½¼×ÃÑ¡¢¶ÔÊå¶¡»ùÂÈ»¯±½¡¢ÂÈ´úÊå¶¡Íé¡¢KSS¡¢¼ä±½¶þ°·¡¢ÁÚ±½¶þ°·¡¢¶Ô±½¶þ-°·¡¢1000t/a
ÈýôǼ׻ù°±»ù¼×Íé¡¢500t/a ¾ùÈý¼×»ù±½°·¡¢100t/a 2£¬£¬£¬£¬£¬£¬5-¶þ¼×»ù±½°·¡¢300t/a 3£¬£¬£¬£¬£¬£¬4-¶þ°±»ù¼×±½¡¢300t/a
¼ä¶þ¼×°±»ù±½¼×Ëá¡¢200t/aMo£¬£¬£¬£¬£¬£¬500t/a ¶Ô¼×±½°·¡¢80t/a 3£¬£¬£¬£¬£¬£¬5-=ôÇ»ù±½¼×Ëá¡¢30400 t/a1£¬£¬£¬£¬£¬£¬3-¶þÏõ»ù±½ÖÆÔìµÈ¡£¡£¡£¡£¡£¡£
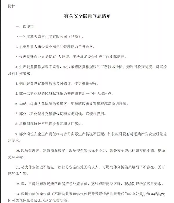
ÔÚ´Ë֮ǰ£¬£¬£¬£¬£¬£¬¸Ã¹¤³§¾ÍÒѱ£´æÑÏÖØµÄÇéÐÎÎÛȾºÍÇå¾²Òþ»¼ÎÊÌâ¡£¡£¡£¡£¡£¡£¾ÝÓ¦¼±¹ÜÀí²¿¹Ù·½ÍøÕ¾2018Äê2ÔÂ8ÈÕÐû²¼µÄ¡¶¹ú¼ÒÇå¾²î¿Ïµ×ְܾ칫Ìü¹ØÓÚ´ß´ÙÕû¸ÄÇå¾²Òþ»¼ÎÊÌâµÄº¯¡·¸½¼þÏÔʾ£¬£¬£¬£¬£¬£¬½ËÕÌì¼ÎÒË»¯¹¤ÓÐÏÞ¹«Ë¾ÓÐ13ÏîÇå¾²Òþ»¼ÎÊÌâ¡£¡£¡£¡£¡£¡£ÆäÖаüÀ¨Éú²ú×°ÖòÙ×÷¹æ³Ì²»ÍêÉÆ£¬£¬£¬£¬£¬£¬È±ÉÙ±½¹ÞÇø²Ù×÷¹æ³ÌºÍ¹¤ÒÕÊÖÒÕÖ¸±ê£¬£¬£¬£¬£¬£¬ÎÞѲ»Ø¼ì²éÖÆ¶È£¬£¬£¬£¬£¬£¬¶ÔѲ¼ìûÓÐÏêϸҪÇ󣬣¬£¬£¬£¬£¬×é³É¶þ¼¶ÖØ´óΣÏÕÔ´µÄ±½¹ÞÇø¡¢¼×´¼¹ÞÇøÎ´ÉèÖù޸ù²¿½ôÆÈÇжϷ§£¬£¬£¬£¬£¬£¬±½¡¢¼×´¼×°Ð¶ÏÖ³¡ÎÞ·À×ß©Ӧ¼±´¦Öóͷ£²½·¥¡¢³ä×°µã¾àÀë±ÃÇø½ü£¬£¬£¬£¬£¬£¬ÏÖ³¡Ï´ÑÛÆ÷Ëð»µÇÒÎÞË®µÈ¡£¡£¡£¡£¡£¡£
ÅÌÎʹú¼ÒÆóÒµÐÅÏ¢¹«Ê¾ÏµÍ³ÏÔʾ£¬£¬£¬£¬£¬£¬2017Äê9ÔÂ30ÈÕ£¬£¬£¬£¬£¬£¬¸ÃÆóÒµÒòÎ¥·´´óÆøÎÛȾ·ÀÖιÜÀíÖÆ¶È¡¢Î¥·´¹ÌÌå·ÏÎï¹ÜÀíÖÆ¶ÈÊܵ½½ËÕÊ¡Ñζ¼»áÏìË®ÏØ»·±£¾ÖµÄÐÐÕþ´¦·Ö¡£¡£¡£¡£¡£¡£2017Äê6ÔºÍ2016Äê7Ô£¬£¬£¬£¬£¬£¬¸ÃÆóÒµÒòÎ¥·´¹ÌÌå·ÏÎï¹ÜÀíÖÆ¶ÈºÍÎ¥·´ÇéÐÎÓ°ÏìÆÀ¼ÛÖÆ¶ÈÊܹýÐÐÕþ´¦·Ö¡£¡£¡£¡£¡£¡£
01ËÕ±±²¿·Ö½â¹¤ÆóÒµÊÂ¹ÊÆµ·¢ »¯¹¤Ô°ÇøÇå¾²Òþ»¼ÎÊÌâÑÏÖØ
½ËÕÌì¼ÎÒË»¯¹¤ÓÐÏÞ¹«Ë¾ËùÔÚµÄÏìË®ÏØ³Â¼Ò¸Û»¯¹¤Ô°Çø£¬£¬£¬£¬£¬£¬½üÄêÀ´±¬·¢¹ý¶àÆð»¯¹¤ÆóÒµÇ徲ʹʡ£¡£¡£¡£¡£¡£2007Äê11ÔÂ27ÈÕ£¬£¬£¬£¬£¬£¬³Â¼Ò¸Û»¯¹¤Ô°µÄÁª»¯¿Æ¼¼ÓÐÏÞ¹«Ë¾³§·¿ÄÚÒ»Ö»ÈÝ»ý5000ÉýµÄÖØµª»¯·´Ó¦¸ª£¬£¬£¬£¬£¬£¬ÔÚÖØµª»¯Ñα£ÎÂÀú³ÌÖб¬·¢Òì³££¬£¬£¬£¬£¬£¬¸ªÄÚζÈʧ¿Ø±¬·¢±¬Õ¨£¬£¬£¬£¬£¬£¬Ôì³É8ÈËéæÃü£¬£¬£¬£¬£¬£¬ÊýÊ®ÈËÊÜÉË£¬£¬£¬£¬£¬£¬Ö±½Ó¾¼ÃËðʧ400ÍòÔª¡£¡£¡£¡£¡£¡£
2010Äê11ÔÂ23ÈÕÉÏÎ磬£¬£¬£¬£¬£¬½ËÕ´óºÍÂȼ¹¤ÓÐÏÞ¹«Ë¾Òò²Ù×÷¹¤Î¥·´²Ù×÷¹æ³Ì£¬£¬£¬£¬£¬£¬ÅÅÆø·§ÃÅ¿ªµÄ¹ý¿ìµ¼ÖÂÂÈÆøÍâй£¬£¬£¬£¬£¬£¬µ¼ÖÂÏ·çÏòµÄ½ËÕÖ®½»¯¹¤ÓÐÏÞ¹«Ë¾30¶àÃûÔ±¹¤Öж¾¡£¡£¡£¡£¡£¡£
2011Äê2Ô£¬£¬£¬£¬£¬£¬ÏìË®ÏØ¸üÊÇÒò»¯¹¤Ô°Çø±¬Õ¨Ò¥´«ÉÏÑÝÁËÖøÃûÌìϵġ°ÍòÈË´óÌÓÍö¡±¡£¡£¡£¡£¡£¡£µ±Ì죬£¬£¬£¬£¬£¬ÓÐÈË´«½ËÕÊ¡Ñζ¼»áÏìË®ÏØ³Â¼Ò¸Û»¯¹¤Ô°Çø´óºÍ»¯¹¤ÆóÒµÒª±¬·¢±¬Õ¨¡£¡£¡£¡£¡£¡£Õâµ¼Ö³¼Ҹۡ¢Ë«¸ÛµÈÕòÇø²¿·Ö²»Ã÷ÕæÏàµÄȺÖÚÂ½Ðø±¬·¢¿Ö»ÅÇéÐ÷£¬£¬£¬£¬£¬£¬Òý·¢ÍòÈËÌÓÃü£¬£¬£¬£¬£¬£¬ÔÓÂÒÖÐ4ÈËéæÃü¡£¡£¡£¡£¡£¡£
2011Äê5ÔÂ18ÈÕÏÂÖ磬£¬£¬£¬£¬£¬ÄÏ·½»¯¹¤µÚÈý³µ¼äÔÚÍ£³µÄ¥Á·Ê±´úͻȻ±¬·¢»ðÔÖ£¬£¬£¬£¬£¬£¬ÔÚÍâµØ¸÷²¿·ÖµÄ¾ÈÏÕÏ£¬£¬£¬£¬£¬£¬ÓÚµ±ÈÕ18ʱɱ¾ø»ðÊÆ¡£¡£¡£¡£¡£¡£ÏìË®ÏØÎ¯Êé¼ÇÒªÇóÄÏ·½»¯¹¤Á¬Ã¦Í£²úÕûÀí£¬£¬£¬£¬£¬£¬ÕûÖε½Î»¡¢ÑéÊÕ¼°¸ñºó·½¿É¿ª¹¤¡£¡£¡£¡£¡£¡£È»¶ø£¬£¬£¬£¬£¬£¬ÔÚ¡°Õû¸Ä¡±ºÍ¡°ÑéÊÕ¡±¶Ì¶ÌÁ½¸öÔºóµÄ£¬£¬£¬£¬£¬£¬ÄÏ·½»¯¹¤ÓÖÒ»´Î±¬·¢»ðÔÖ¡£¡£¡£¡£¡£¡£
2017Äê12ÔÂ9ÈÕ2ʱ9·Ö£¬£¬£¬£¬£¬£¬Á¬ÔƸ۾ÛöÎÉúÎï¿Æ¼¼ÓÐÏÞ¹«Ë¾¼ä¶þÂȱ½×°Öñ¬·¢±¬Õ¨Ê¹ʣ¬£¬£¬£¬£¬£¬Ôì³É10ÈËéæÃü¡¢1ÈËÇáÉË£¬£¬£¬£¬£¬£¬Ö±½Ó¾¼ÃËðʧ4875ÍòÔª¡£¡£¡£¡£¡£¡£¾ÅÌË㣬£¬£¬£¬£¬£¬±¾´ÎʹÊÊͷŵı¬Õ¨×ÜÄÜÁ¿Îª14.15¶ÖTNTµ±Á¿¡£¡£¡£¡£¡£¡£
02ÔöÇ¿Éú²úÀú³ÌÇå¾²î¿Ïµ ½¨É軯¹¤Ô°ÇøÑ²¼ì»úÖÆ
»¯¹¤¹¤ÒµÔÚ²úÆ·Éú²úÀú³ÌÖУ¬£¬£¬£¬£¬£¬Ò»Ñùƽ³£¶¼»á¶Ôζȡ¢Ñ¹Á¦µÈÉú²úÌõ¼þ¾ÙÐÐÑÏ¿áµÄ¿ØÖÆ£¬£¬£¬£¬£¬£¬ÈôÊÇÉÔÓйýʧ¾Í¿ÉÄÜ»áÔì³ÉÉú²úÖÊÁϱ¬·¢Éú²úÖ®ÍâµÄ»¯Ñ§·´Ó¦£¬£¬£¬£¬£¬£¬ÒýÉúÆøÔÖ¡¢±¬Õ¨µÈһϵÁÐÇ徲ʹʡ£¡£¡£¡£¡£¡£
һλºã¾Ã´ÓÊÂÇå¾²»·±£µÄר¼ÒÔÚ½ÓÊÜר·ÃʱÌåÏÖ£¬£¬£¬£¬£¬£¬³µ¼ä»á±¬Õ¨µÄ¿ÉÄÜÐÔÓÐ2µã£º
1¡¢ÔÚÉú²ú¹¤ÒÕÖУ¬£¬£¬£¬£¬£¬¼×±½ÔÚ·´Ó¦Àú³ÌÖлáÇãÔþÇâÆø£¨H2£©¡¢¼×Í飨CH4£©¿ÉÈ¼ÆøÌ壬£¬£¬£¬£¬£¬ÓÉÓÚ¶Ô³ö¿ÚÓÐ×ÅÑÏ¿áÒªÇ󣬣¬£¬£¬£¬£¬²¢ÐèÒªÀäÈ´µ½Êʵ±Î¶ȣ¬£¬£¬£¬£¬£¬²»È»»áµ¼Ö¹ܵÀÄڽό£¬£¬£¬£¬£¬£¬ÈôÊÇ¿ØÖƺͲÙ×÷²»µ±¾Í¿ÉÄÜÒýÆð±¬Õ¨¡£¡£¡£¡£¡£¡£
2¡¢Éú²ú»·½ÚÖÐÓл·±£ÉèÊ©£¬£¬£¬£¬£¬£¬¼´»Ó·¢ÐÔÓлúÎVOCs£©´¦Öóͷ£ÏµÍ³£¬£¬£¬£¬£¬£¬ÓÈÆä·ÏÆø´¦Öóͷ£ÏµÍ³£¨RTO£©¶ÔÎ²ÆøÅ¨¶ÈÒ²ÓÐÑÏ¿áÒªÇ󣬣¬£¬£¬£¬£¬ÈôÊÇÎ²ÆøÅ¨¶È¹ý¸ßÒ²»áÓб¬·¢±¬Õ¨µÄ¿ÉÄÜ£¬£¬£¬£¬£¬£¬¼øÓÚÉú²ú»·½ÚµÄ²»È·¶¨ÐÔ£¬£¬£¬£¬£¬£¬ÊƱػáÔì³É¶þ´Î±¬Õ¨µÄ¿ÉÄÜ¡£¡£¡£¡£¡£¡£
¡°ÔÚ³µ¼äÒ»µ©ÒýÆð»ðÔÖ£¬£¬£¬£¬£¬£¬»ðÃç»áÉìÕÅ£¬£¬£¬£¬£¬£¬È»ºó½øÈëµ½¹ÞÇøÒý·¢¡®µÚ¶þ´Î¡¯´ó¹æÄ£±¬Õ¨¡£¡£¡£¡£¡£¡£²»¹ý£¬£¬£¬£¬£¬£¬ÈôÊÇÆóÒµÉú²úºÍ×°±¸¹æ·¶µÄ»°£¬£¬£¬£¬£¬£¬³µ¼ä¡¢¹ÜµÀºÍ¹ÞÇø¶¼»á×°ÖÃÇå¾²·§£¬£¬£¬£¬£¬£¬¾ÍÏñ¼ÒÀïÓõÄÒº»¯ÃºÆø¹Þ£¬£¬£¬£¬£¬£¬ÈôÊÇÔį̂Æð»ðÁË£¬£¬£¬£¬£¬£¬Çå¾²·§»áÆðµ½ÇжÏ×÷Ó㬣¬£¬£¬£¬£¬×èÖ¹»ðÃç´Ó¹ÜÏß½øÈëµ½Òº»¯¹Þ£¬£¬£¬£¬£¬£¬Òý·¢±¬Õ¨¡£¡£¡£¡£¡£¡£¡±¸Ãר¼Ò˵£¬£¬£¬£¬£¬£¬¹ØÓÚ»¯¹¤ÆóÒµÀ´Ëµ£¬£¬£¬£¬£¬£¬ÈôÊDZ¬·¢¹ÜÍø¹£Èû¡¢ÆÆËéµÈ£¬£¬£¬£¬£¬£¬¶¼ÊǺÜΣÏյġ£¡£¡£¡£¡£¡£Òò´Ë£¬£¬£¬£¬£¬£¬¹ú¼ÒÒªÇó½¨ÉèѲ¼ì»úÖÆ£¬£¬£¬£¬£¬£¬Ò»µ©¹ÜÍøµÈ±¬·¢ÖÖÖÖÎÊÌ⣬£¬£¬£¬£¬£¬¾Í»á·ºÆðѹÁ¦Ê§ºâµÈ£¬£¬£¬£¬£¬£¬ÔÚÒÇÆ÷ÒDZíÉ϶¼ÄÜÕ¹ÏÖ³öÀ´£¬£¬£¬£¬£¬£¬ÆóÒµ¿Éʵʱµ÷½âºÍÐÞ¸´¡£¡£¡£¡£¡£¡£03ÇéÐÎÔÚÏß¼à²âÔ¤¾¯¿Ì½ûÖ¹»º Óб¸ÎÞ»¼·½ÄÜÐÐÎÈÖÂÔ¶
À¶´´ÖÇÄܹ¤ÒµÔ°ÇøÒ»Ì廯¹ÜÀíÆ½Ì¨ÊÇÖ´ÐÐÒ»Ñùƽ³£¼à¿Ø¡¢ÏµÍ³¹ÜÀí¡¢Ó¦¼±Ö¸»ÓµÄÔ°Çø×ÛºÏÐÔ¹Ü¿ØÆ½Ì¨¡£¡£¡£¡£¡£¡£Æ½Ì¨ÒÔ¡°Çå¾²Éú²ú¡±ÎªÄ¿µÄ£¬£¬£¬£¬£¬£¬Í³³ï¹ÜÀíÔ°ÇøÄÚÆóÒµ¡¢¹Üί»á¼°°²Î¯»á³ÉÔ±Èý·½ÐÅÏ¢£¬£¬£¬£¬£¬£¬Í»ÆÆ¡°ÐÅÏ¢¹Âµº¡±ÎÊÌ⣬£¬£¬£¬£¬£¬ÎªÇå¾²Éú²ú¡¢¼à²âÔ¤¾¯¡¢Î£º¦¹Ü¿Ø¡¢Ó¦ÇÀ¾ÈÔ®¡¢Ê¹ÊÔðÈÎ×·×ÙµÈÊÂÇéÌṩÖÇÄÜ»¯ÊֶΣ¬£¬£¬£¬£¬£¬ÖÜÈ«Ìá¸ßÔ°ÇøÇå¾²¹ÜÀíˮƽ¡£¡£¡£¡£¡£¡£
»Ó·¢ÐÔÓлúÎïÒ»Á¬ÔÚÏß¼à²âϵͳ
ƾ֤»·±£¼à²âÐèÇ󣬣¬£¬£¬£¬£¬mg±ùÇòÍ»ÆÆ¹ÙÍøÈë¿ÚÍÆ³öµÄVOCSÊÖ³ÖÊ½ÆøÌå×ß©¼ì²âÒÇ¿ÉÒÔÒ»Á¬¼à²â±½¡¢¼×±½¡¢¶þ¼×±½»ò¼×Íé¡¢·Ç¼×Íé×ÜÌþŨ¶È»òÆäËû¹¤ÒÕÀο¿ÎÛȾԴָ±ê¡¢µÈ¶àÏîÏà¹Ø²ÎÊý¼°Í³¼ÆÅÅ·ÅÂÊ¡¢ÅÅ·Å×ÜÁ¿µÈ£¬£¬£¬£¬£¬£¬²¢ÄܶÔÕÉÁ¿µ½µÄÊý¾Ý¾ÙÐÐÓÐÓùÜÀí¡£¡£¡£¡£¡£¡£
VOCsÆøÌåºìÍâ¼ì©ÒÇGT350ÓÉÆøÌ¬ÎÛȾÎ±½¡¢¼×±½¡¢¶þ¼×±½»ò¼×Íé¡¢·Ç¼×Íé×ÜÌþ»òÆäËûÌØÕ÷ VOCs Ö¸±ê£©¼à²â¡¢ÑÌÆø²ÎÊý£¨Á÷ËÙ¡¢Ñ¹Á¦¡¢Î¶ȵȣ©¼à²â¡¢Êª¶È¼à²â¼°Êý¾ÝÊÕÂÞÓë´¦Öóͷ£ 4¸ö×Óϵͳ×é³É¡£¡£¡£¡£¡£¡£ÆøÌ¬ÎÛȾÎï¼à²â½ÓÄÉÏȽøµÄÔÚÏßÉ«Æ×ÊÖÒÕ£¬£¬£¬£¬£¬£¬ÕÉÁ¿Àο¿ÎÛȾԴÖеı½¡¢¼×±½¡¢¶þ¼×±½»ò¼×Íé¡¢·Ç¼×Íé×ÜÌþµÈ£¨Ïêϸƾ֤ÏÖ³¡ÏÖʵ¹¤¿öÈ·¶¨£©¡£¡£¡£¡£¡£¡£
Êý¾ÝÊÕÂÞÓë´¦Öóͷ£×ÓϵͳÓÉÊý¾Ý´¦Öóͷ£ºÍ´«ÊäÈí¼þ¡¢¿ØÖƵ¥Î»¡¢Êý¾ÝÔ¶´«µ¥Î»£¨Êý²ÉÒÇ£©¡¢ÆóÒµDCS½Ó¿Úµ¥Î»µÈ×é³É¡£¡£¡£¡£¡£¡£ÖÐÑ뵥λÎüÊÕËùÓÐ×°±¸µÄÐźÅÊä³ö£¬£¬£¬£¬£¬£¬Í¨¹ýPPIµçÀÂÓëÒDZí¼ä»ú¹ñÄÚµÄÉÏλ»ú£¨¹¤¿Ø»ú£©¾ÙÐÐͨѶ¡£¡£¡£¡£¡£¡£ÉÏλ»úµÄVOCsÆøÌåºìÍâ¼ì©ÒÇGT350»ã×ÜËùÓÐµÄÆøÌåŨ¶ÈÐÅÏ¢ºÍÊÂÇé״̬ÐÅÏ¢£¬£¬£¬£¬£¬£¬¾ßÓÐÌìÉú±¨±í¡¢´æ´¢Êý¾Ý¡¢ÅÌÎÊÀúÊ·¼Í¼¼°Í³¼ÆÅÅ·ÅÂÊ¡¢ÅÅ·Å×ÜÁ¿µÈ¹¦Ð§£¬£¬£¬£¬£¬£¬ÄܶÔÕÉÁ¿µ½µÄÊý¾Ý¾ÙÐÐÓÐÓùÜÀí²¢Óë»·±£²¿·ÖÁªÍøÍ¨Ñ¶£¬£¬£¬£¬£¬£¬Í¬Ê±¾ßÓÐÔ¶³Ì¹ÊÕÏÕï¶ÏµÈ¹¦Ð§£¬£¬£¬£¬£¬£¬ÊµÏÖÁ˹¤¿öÏÖ³¡µÄÎÞÈËÖµÊØ¡£¡£¡£¡£¡£¡£
ͨ¹ýÉú²úÀú³ÌµÄʵʱ¼à¿Ø×îºéÁ÷ƽÉÏ×ÊÖúÆóÒµ¹ÜÀíְԱʵʱ·¢Ã÷ÎÊÌ⣬£¬£¬£¬£¬£¬ÅŲéʹÊÔµ¹ÊÔÓÉ£¬£¬£¬£¬£¬£¬Ïû³ýÇå¾²Òþ»¼£¬£¬£¬£¬£¬£¬ÊµÏÖÉú²úºê¹Ûµ÷¿Ø£¬£¬£¬£¬£¬£¬×èÖ¹Ç徲ʹʵı¬·¢¡£¡£¡£¡£¡£¡£
×îвúÆ·
New products
Ïàʶ¸ü¶à>